
Simplifying the E-learning system with personalized roadmaps for 12,000 users.
Simplifying the E-learning system with personalized roadmaps for 12,000 users.
Simplifying the E-learning system with
personalized roadmaps for 12,000 users.
Overview
GenPass is the internal learning management system (LMS) for over 12,000 users at Generali Vietnam, including agents and trainers. It helps agents learn, earn certifications for promotions, and access a reliable e-library.
High-level goals:
Developing an all-in-one system to offer:
The users: A time-saving digital learning experience.
The company: Long-term cost savings (by not using any 3rd party).
GenPass is the internal learning management system (LMS) for over 12,000 users at Generali Vietnam, including agents and trainers. It helps agents learn, earn certifications for promotions, and access a reliable e-library.
High-level goals:
Developing an all-in-one system to offer:
The users: A time-saving digital learning experience.
The company: Long-term cost savings (by not using any 3rd party).
Timeline
10 months
My Role
Product Designer
UX Researcher
Responsibilites
Usability Testing
Visual Design
User Flow
Wire Framing
Prototyping
Collaborations
Developer
Marketing
Training
E-learning
Product
Timeline
10 months
My Role
Product Designer
UX Researcher
Responsibilites
Usability Testing
Visual Design
User Flow
Wire Framing
Prototyping
Collaborations
Developer
Marketing
Training
E-learning
Product
2. The Context
2. The Context
Problems
Manual procedures slow down processes, the data was sourced from the 3rd party.
Users cannot complete their learning journey from A - Z on the platform:
The process needs support from other platforms (MS Teams, Zoom).
No e-library for pre/post-training materials.
No clear learning flow; they relied on team leaders for guidance.
Manual procedures slow down processes, the data was sourced from the 3rd party.
Users cannot complete their learning journey from A - Z on the platform:
The process needs support from other platforms (MS Teams, Zoom).
No e-library for pre/post-training materials.
No clear learning flow; they relied on team leaders for guidance.
Missions
This cross-departmental project required flexibility. We prioritized key missions over specific strategies.
Unified Ecosystem: Centralize all learning formats (E-learning, Virtual, In-person) and a digital library into one automated platform.
Progress Clarity: Enable users to effortlessly track and manage multiple learning roadmaps simultaneously through a personalized dashboard.
The learner uses ONLY GenPass for CENTRALIZED learning activities:
No need for multiple platforms; it supports all learning formats, with an e-library.
Digitizes operations, automates processes, and manages data internally.
Offers personalized and easy-to-track learning roadmaps.
The Process
Bridging the Gap: The "A to Z" Journey
Bridging the Gap: The "A to Z" Journey
I mapped the agent journey to identify the highest drop-off points. We found that the transition from "Live Training" back to "Testing" was broken.
The Fix: I integrated a centralized e-library and live-session tracking. Agents now have instant access to pre- and post-training materials without leaving the app.
I mapped the agent journey to identify the highest drop-off points. We found that the transition from "Live Training" back to "Testing" was broken.
The Fix: I integrated a centralized e-library and live-session tracking. Agents now have instant access to pre- and post-training materials without leaving the app.
Target User
Active Agent
Active Agent (Main users)
Active Agent (Main users)
Regular account.
To complete courses in their roadmaps to earn certifications for promotions.
Agent Candidate
Agent Candidate (Main Users)
Agent Candidate (Main users)
Temporary account.
To practice for the license exam.
Trainer
Trainer (Staff + Instructor)
Trainer (Staff + Instructor)
Staff account.
To assign classes, take attendance and collect data/reports.
Learning Journey
Learning Journey
Before:
Pre: Course register, no access to pre-training materials.
During: Only supported self e-learning; other formats require MS Team and Zoom.
Post: Left feedback and received certificates after a few days (generated manually).
After:
After:

Mission 3. How can we help users effortlessly track and access multiple roadmaps at once?
Scenario: A user is pursuing 2 roadmaps to obtain certifications for:
Roadmap A: Qualifying for a promotion to be team leader
Roadmap B: Improving skills to achieve higher sales performance
Scenario: An agent who is pursuing 2 roadmaps to obtain certifications for:
Roadmap A: Qualifying for a promotion from agent to team leader
Roadmap B: Improving their skills to achieve higher sales performance
Scenario: A user is pursuing 2 roadmaps to obtain certifications for:
Roadmap A: Qualifying for a promotion to be team leader
Roadmap B: Improving skills to achieve higher sales performance
Solution with Low-fi Wireframe
Solution with Low-fi Wireframe

Personalized Learning Roadmap Widget with % Completion Statuses
1a. Personalized Roadmap Dashboard
1b. Roadmap A/B Banner
1c. Roadmap with Position and Completion status
Registered Courses
2a. Continue / Completed status
Unregistered Courses
Personalized Learning Roadmap Widget with % Completion Statuses
1a. Personalized Roadmap Dashboard
1b. Roadmap A/B Banner
1c. Roadmap with Position and Completion status
Registered Courses
2a. Continue / Completed status
Unregistered Courses
Design system
We followed the brand guidelines to keep the design consistent.
We followed the brand guidelines to keep the design consistent.

Website
Website
After addressing the solutions for the Missions 1, 2, and 3, we finalized the design.
After addressing the solutions for the Missions 1, 2, and 3, we finalized the design.

After: With GenPass

After: With GenPass
Mobile App
Mobile App
While reviewing the mobile version, I found the interface cluttered and requiring excessive scrolling. I simplified it with an app focusing on core features for easier navigation.
While reviewing the mobile version, I found the interface cluttered and requiring excessive scrolling. I simplified it with an app focusing on core features for easier navigation.
While reviewing the mobile version, I found the interface cluttered and requiring excessive scrolling. I simplified it with an app focusing on core features for easier navigation.
The enhancement
The differences
compared to the Website
Homepage is more simple, only focuses on learning and removes additional features.
My Roadmap has been streamlined to reduce elements and scrolling.
Homepage is more simple, only focuses on learning and removes additional features.
My Roadmap has been streamlined to reduce elements and scrolling.
User Flow
The differences
compared to the Website
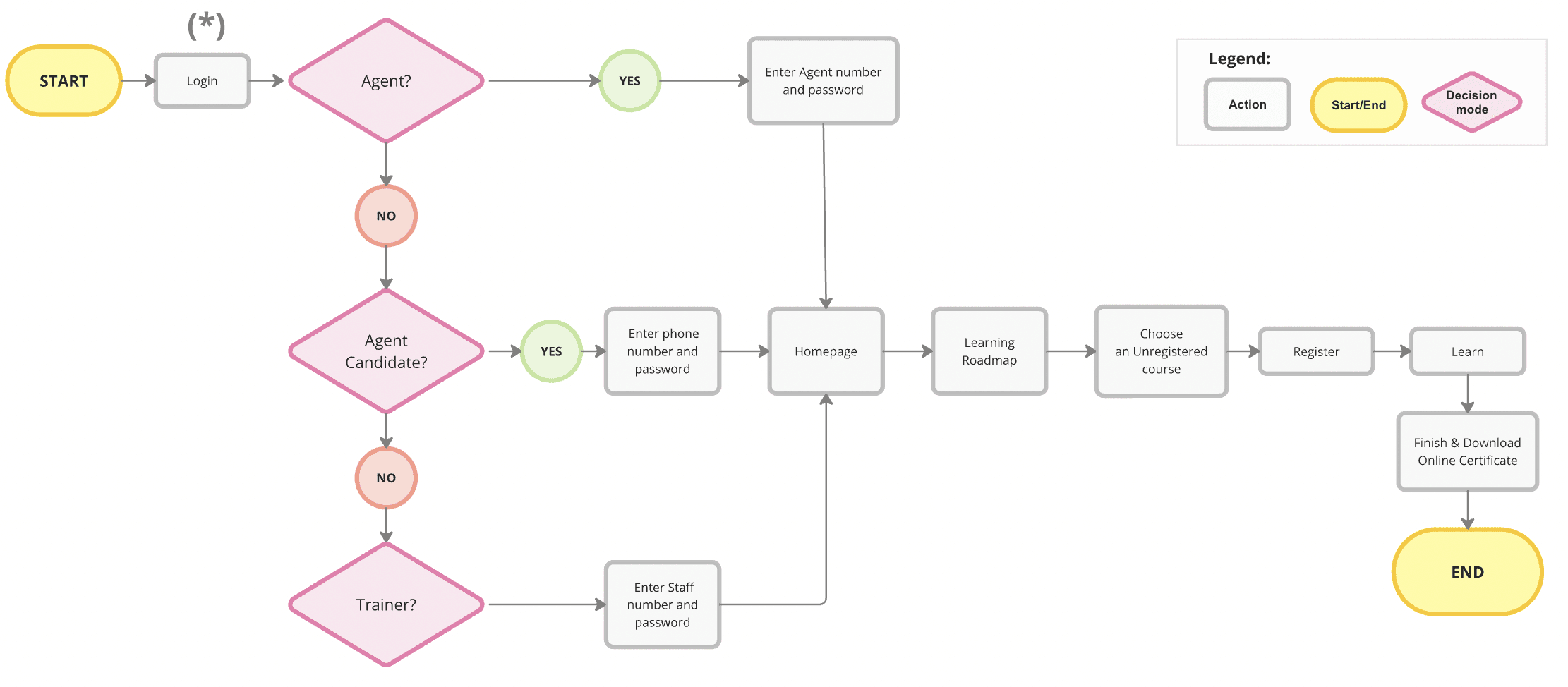
Scenario: Complete an E-learning course to achieve an online certificate.
Scenario: Complete an E-learning course to achieve an online certificate. (*)
Scenario: Complete an E-learning course to achieve an online certificate.

(*) GenPass does not have a Sign Up / Create an Account option because it is an internal system. Administrators create and manage all user accounts based on agent licenses (Trainers are staff).
(*) GenPass does not have a Sign Up or Create an Account option because it is an internal system. Administrators create and manage all user accounts based on agent licenses
(Trainers are staff).
(*) GenPass does not have a Sign Up / Create an Account option because it is an internal system. Administrators create and manage all user accounts based on agent licenses
(Trainers are staff).
Wireframe
Mobile Low-fi Wireframe

Impacts
After GenPass launched in April 2022, we compared it with the old version, contrasting data from April 2022 with May 2021.
After GenPass launched in April 2022, we compared it with the old version, contrasting data from April 2022 with May 2021.
User Rating
User Rating
UX/UI: 9.1 /10
(Pre-project 6.6/10)
UX/UI: 9.1 /10
(Pre-project 6.6/10)
UX/UI: 9.1 /10 (Pre-project 6.6/10)
Adoption Rate
Adoption rate 72%
(Pre-project 31%)
Adoption rate 72%
(Pre-project 31%)
Adoption rate 72% (Pre-project 31%)
Awards
Project team is honored to receive Employee(s) of the Year 2022.
Project team is honored to receive Employee(s) of the Year 2022.
Project team is honored to receive Employee(s) of the Year 2022.
After I left the company, my team continued tracking GenPass's productivity. Adoption percentages reflect various factors, including the E-library and course content.
After I left the company, my team continued tracking GenPass's productivity. Adoption percentages reflect various factors, including the E-library and course content.
After I left the company, my team continued tracking GenPass's productivity. Adoption percentages reflect various factors, including the E-library and course content.
Adoption Rate (April 2022 - October 2023)
User Rating
Adoption Rate
(April 2022 - October 2023)

Reflection
Simplicity is a Feature
In a 12,000-user ecosystem, "more" is often a distraction. By prioritizing core roadmap navigation over feature density, we reduced cognitive load and cleared the fastest path to user completion.
In a 12,000-user ecosystem, "more" is often a distraction. By prioritizing core roadmap navigation over feature density, we reduced cognitive load and cleared the fastest path to user completion.
Prioritize the Learner
Prioritize the Learner
By solving the learner's pain points first, the data for trainers and analysts naturally became cleaner and more accurate.
By solving the learner's pain points first, the data for trainers and analysts naturally became cleaner and more accurate.
By solving the learner's pain points first, the data for trainers and analysts naturally became cleaner and more accurate.
Collaborative Success
Collaborative Success
As a UX/UI Designer, I focused on technical feasibility, timelines, and project capabilities. Continuous collaboration with the team, especially developers, was crucial to making the system both powerful and realistic.
As a UX/UI Designer, I focused on technical feasibility, timelines, and project capabilities. Continuous collaboration with the team, especially developers, was crucial to making the system both powerful and realistic.
As a UX/UI Designer, I focused on technical feasibility, timelines, and project capabilities. Continuous collaboration with the team, especially developers, was crucial to making the system both powerful and realistic.